关于组织参加第五届广西高校大学生"悦读向未来强国我担当"朗诵大赛的通知

来源:图书馆综合办公室 责编: 陈智滨 作者: 张新玲 发布时间:2023-09-07 浏览量:2700


各位读者:

为鼓励学生爱阅读、善阅读、勤思考,提高自身文化素质,树立终身学习理念,继续保持我校良好的读书氛围,图书馆现组织我校学生参加由广西高教学会图书馆专业委员会和广西高校图书情报工作指导委员会举办的第五届广西高校大学生“悦读向未来强国我担当”朗诵大赛,通过朗诵美文雅言的形式,感受阅读魅力,持续打造全区高校阅读品牌,促进文化资源共享。
本次朗诵大赛具体内容附后,希望同学们踊跃报名参赛,请大家扫码提交作品!
图书馆联系人:陈老师,15224522580
 
北海艺术设计学院图书馆
2023年9月7日
 
关于举办第五届广西高校大学生“悦读向未来强国我担当”朗诵大赛的通知

各高校图书馆:
2023年是全面贯彻落实党的二十大精神的开局之年。为进一步推进全区高校文化建设,鼓励大学生爱阅读、善阅读、勤思考,从书中汲取力量与智慧,提高自身文化素质,树立终身学习理念,广西高教学会图书馆专业委员会和广西高校图书情报工作指导委员会决定举办第五届广西高校大学生“悦读向未来强国我担当”朗诵大赛,通过朗诵美文雅言的形式,感受阅读魅力,持续打造全区高校阅读品牌,促进文化资源共享。
一、组织机构
(一)主办单位:
广西高教学会图书馆专业委员会
广西高校图书情报工作指导委员会
(二)承办单位:
广西科技大学图书馆
(三)协办单位:
博看
二、活动主题
悦读向未来强国我担当
三、活动时间
2023年9月- 11月
四、参与对象
全区高校在校学生
五、参赛内容及要求
(一)朗诵内容。主题健康向上,内容要兼具思想性、 文化性、艺术性。可自行选取国内公开出版的古今中外优秀经典诗词、散文、文学作品章节等进行朗诵,文体不限。
(二)朗诵要求。普通话朗诵。作品开头须录制选手姓名、朗诵作品名称及作者。时长控制在3—5分钟内(不含自我介绍时间)。
(三)朗诵形式。参赛采用单人或组合的朗诵形式。每位或每个组合限提交1个参赛作品。组合参赛计1个奖项,人数不得超过4人。
(四)参赛要求。参赛作品严禁他人代录,且未曾在其他活动中获奖。一经发现违规,取消参赛资格。
六、参赛作品报送方式
(一)博看朗读亭报送:可通过各参赛馆博看朗读亭完成参赛作品的录制,并将作品音频通过朗读亭朗读大赛专题页面进行报名并上传参赛作品。
(二)博看朗读小程序报送:可用手机通过各参赛馆微信公众号中博看朗读小程序或直接扫码进入博看朗读小程序完成参赛作品的录制,录制完成后通过朗读小程序朗读大赛专题页面报名并上传参赛作品。
( 三 )PC端报送:选手通过各参赛馆官网进入大赛专题页面上传录制好的参赛作品报送。
七、赛程安排
( 一 ) 初 赛
1.作品征集:9月13日-10月8日
作品征集期间博看网开启大赛报名通道、开通朗读系统后台,便于各参赛馆在征集期间陆续有效地组织和开展作品评选.
2.选拔推荐:10月10日前
(1)各参赛馆自行组织校内选拔赛,按参赛作品3%的比例(四舍五入,不足1人的推荐1人)选出作品进入复赛。各组推荐参加复赛的总人数控制在120人以内,超额按照各馆参赛人数的占比进行适当调整。
(2) 请参赛馆于10月10日前通过博看朗读系统后台直接点击“推荐”按钮完成推荐作品的报送。并同步提交《复赛作品信息表》(见附件1)、《个人承诺书》(见附件2)及选手学生证复印件等电子版材料发至主办方指定活动邮箱(本科院校组:3405795565@ga.com,高职高专院校组:2977740667@gg.com)
( 二 ) 复 赛 :10月11日-10月19日
1.网络投票:10月13日-10月17日开通网络投票平台为优秀作品投票。
2.专家评审:10月11日-10月19日邀请专家评审团对各组作品进行打分,取平均分为选手的复赛得分。(复赛评分标准见附件3)
按以上2项的综合得分(网络投票占比5%,专家评审占比95%)取各组前60名获得相应奖项,前24名参加现场总决赛。
(三)决赛:11月4日
1.地点:广西科技大学图书馆报告厅
2.评审方法:现场评分,采用百分制,取三位评委的平均分为作品最后得分。
3.其他要求:赛事中途不得更换作品,初赛作品与决赛作品保持一致。如入选决赛选手因个人原因弃赛,则由组委会根据复赛排名情况安排替补选手参赛。
八、奖项设置
( 一 )个人奖项(各组)
特等奖:2名1500元助学金+证书
一等奖:4名600元助学金+证书
二等奖:8名300元助学金+证书
三等奖:10名奖品+证书
网络人气奖:36名奖品+证书(根据复赛综合成绩产生)
(二)团体奖项
1.优秀组织奖:激励在活动实施过程中,在组织策划、宣传发动方面表现突出的优秀组织单位若干名(分别按本科院校组、高职高专院校组两个组别进行组织奖的评选,以每一组别实际有效参赛馆数量的前20%计算奖项)。获奖单位将获得由广西高教学会图书馆专业委员会、广西高校图书情报工作指导委员会颁发的奖牌。
评选标准如下:
组织情况:参评优秀组织奖的单位组织人数需达到100人及以上。以初赛期间博看朗读系统后台统计的各参赛馆参与报名人数为评估依据。(权重40%)
作品质量:以各参赛馆选送复赛作品累计评分的平均分为评估依据(30%)、以各参赛馆最终进入决赛的作品数量为评估依据(30%)。
2.优秀领队奖:各组获得优秀组织奖的领队,将获得由 广西高教学会图书馆专业委员会、广西高校图书情报工作指 导委员会颁发的获奖证书。(以机构报名表(附件1)填写领队老师信息为准)。
3.指导老师奖:获特等奖、一、二、三等奖参赛选手的 指导老师(每位选手一名指导老师。)
九、宣传及其他事项
(一)大赛组委会统一设计宣传展架模板,展架由各参赛馆自行制作并摆放于图书馆醒目处。
(二)严禁发布有意识形态问题的内容。
(三)本次活动为公益活动,不收取任何费用。参赛作 品的知识产权归原创者所有,活动组织方享有作品的永久使 用权,拥有对所有参赛作品进行展示、报道和宣传的权利。
(四)本活动最终解释权归主办方所有。
 
附:
1.复赛作品信息表
2.个人承诺函
3.朗诵大赛评分细则
 
广西高教学会图书馆专业委员会
广西高校图书情报工作指导委员会
2023年9月4日
 
附件1:
复赛作品信息表 

特别说明:请各选送单位确保选送选手个人信息的真实有效性,并确定报送复赛作品未在其他活动中获奖,如有虚假,一经查实,将取消参赛资格。
 
附件2 :
个人承诺书
 
一 、承诺人(身份证号:                           )自愿参加第五届广西高校大学生“悦读向未来强国我担当”朗诵大赛活动,并保证符合报名条件且在参赛过程中始终保持符合该条件。保证向大赛组委会提交的所有参赛材料(包括但不限于个人信息以及参赛作品等)所含内容均真实、有效、准确、完整。如有违反,同意大赛组委会随时取消承诺人的参赛资格。对因此给大赛组委会造成的损失,愿意承担赔偿责任。
二 、承诺人保证其参加第五届广西高校大学生“悦读向未来强国我担当”朗诵大赛而提交至大赛组委会的参赛作品及相关文件由本人在规定时间内独立完成,并向大赛组委会承诺提交的参赛作品及相关文件资料的任何部分均保证符合国家相关法律法规的要求,不侵犯任何第三人合法拥有的知识产权、肖像权、名誉权、隐私权权益,凡本人投稿作品所涉及任何权属纠纷引起的法律责任均由本人全部承担。
三 、承诺人自将参赛作品及大赛所提交相关资料送交大赛组委会之日起,即视为许可大赛组委会无偿将其参赛作品非商业用途下通过各种方式向社会展现,授予大赛组委会对作品的权利包括且不限制于复制权、发表权、信息网络传播权等权利。
 
承诺人:
日  期:
 
附件3:
第五届广西高校大学生“悦读向未来 强国我担当”朗诵大赛评分细则
 
一 、初赛作品选拔:严格按照大赛规定的主题内容及作品时长要求(3~5分钟),各参赛馆可自拟标准,评审后完成后按本通知名额于博看朗读系统后台直接点击“推荐”按钮上传参赛作品。
二 、复赛:专家评审团按照《复赛评分标准》(见表1)对参赛作品进行打分,根据得分排名分别选出各组24个作品进入朗诵大赛决赛。
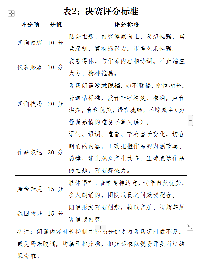
三 、决赛:专家根据《决赛评分标准》见表2)评审现场评分,决出各组最终名次。
评分标准如下。
 表1:复赛评分标准
备注:朗诵内容时长控制在3~5分钟之内(不含自我介绍时间 ) 。
 
表2:决赛评分标准
备注:朗诵内容时长控制在3~5分钟之内现场超时或不足,或现场未脱稿,均属于扣分项,扣分标准以现场评委商定结果为准。