喜报|我校舞蹈表演专业学生在第六届广西青年舞蹈演员比赛中喜获佳绩

来源:舞蹈学院 责编: 邓欢 作者: 江琪 发布时间:2022-12-31 浏览量:2398

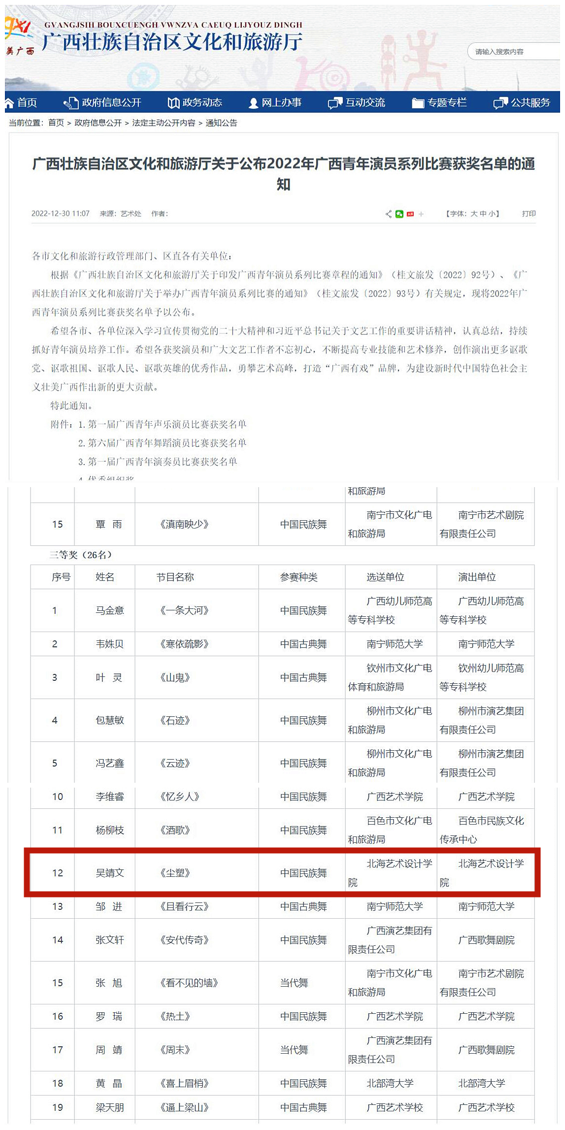
 近日,由自治区文化和旅游厅主办,广西文化产业集团有限公司承办的第六届广西青年舞蹈演员比赛决赛在南宁民族大剧院顺利举行。我校两名舞蹈表演专业学生吴靖文、赖德彬在全区各级专业院团、艺术院校等88家单位、436个舞蹈作品、218名舞蹈演员中脱颖而出,成功进入决赛。其中学生吴靖文在决赛中取得了三等奖的优异成绩。

据悉,广西青年舞蹈演员比赛是广西舞蹈界的一项传统赛事,是面向全区青年舞蹈演员高规格、高水准的大赛,与广西其他类舞蹈比赛相比,具有比赛覆盖面广、艺术水准高、参赛演员年轻化等特点。本届比赛仅设独舞一个赛项,以剧目表演和技术技巧展示两个部分,重点考察选手的软开度、技术技巧及综合表演能力。

  

 

 

 

 

上邕备赛期间,我校参赛师生抓紧时间不放松,艰苦训练,指导老师积极为参赛学生寻找适合的排练厅进行恢复训练,针对剧目和技术技巧做最后调整与打磨,为在最后的决赛中荣获佳绩奠定了坚实基础。 

 

参赛剧目:《尘塑》

获第六届广西青年舞蹈大赛三等奖

  表演者:舞蹈表演2021级  吴婧文 

参赛剧目:《逼上梁山》

第六届广西青年舞蹈大赛决赛入围

  表演者:舞蹈表演2020级  赖德彬  

 

近年来,我校人文教育学院呈现出良好的学科发展态势,学科影响力显著增强,育人成效逐年提升,此次广西青年舞蹈演员比赛是学院舞蹈表演专业学生参加的首次省级舞蹈大赛。此次获奖是对学院师生孜孜不倦、精益求精工匠精神的高度肯定,也充分体现了学院在专业教育教学领域的改革成效,是学院专业建设的重要成果之一。

 

 

 

 

 本文转载自北海艺术设计学院微信公众号,原文链接:https://mp.weixin.qq.com/s/grK7EJQgc42J7CyR9b1gIg