手机版
English
学校主站
网站首页
学院概况
学院简介
专业介绍
教学名师
联系我们
人才培养
课程建设
产学研
服务地方
人教校友
党建学工
党建工作
院分团委
学生工作
监督举报
网上展厅
师生作品
规章制度
首页
规章制度
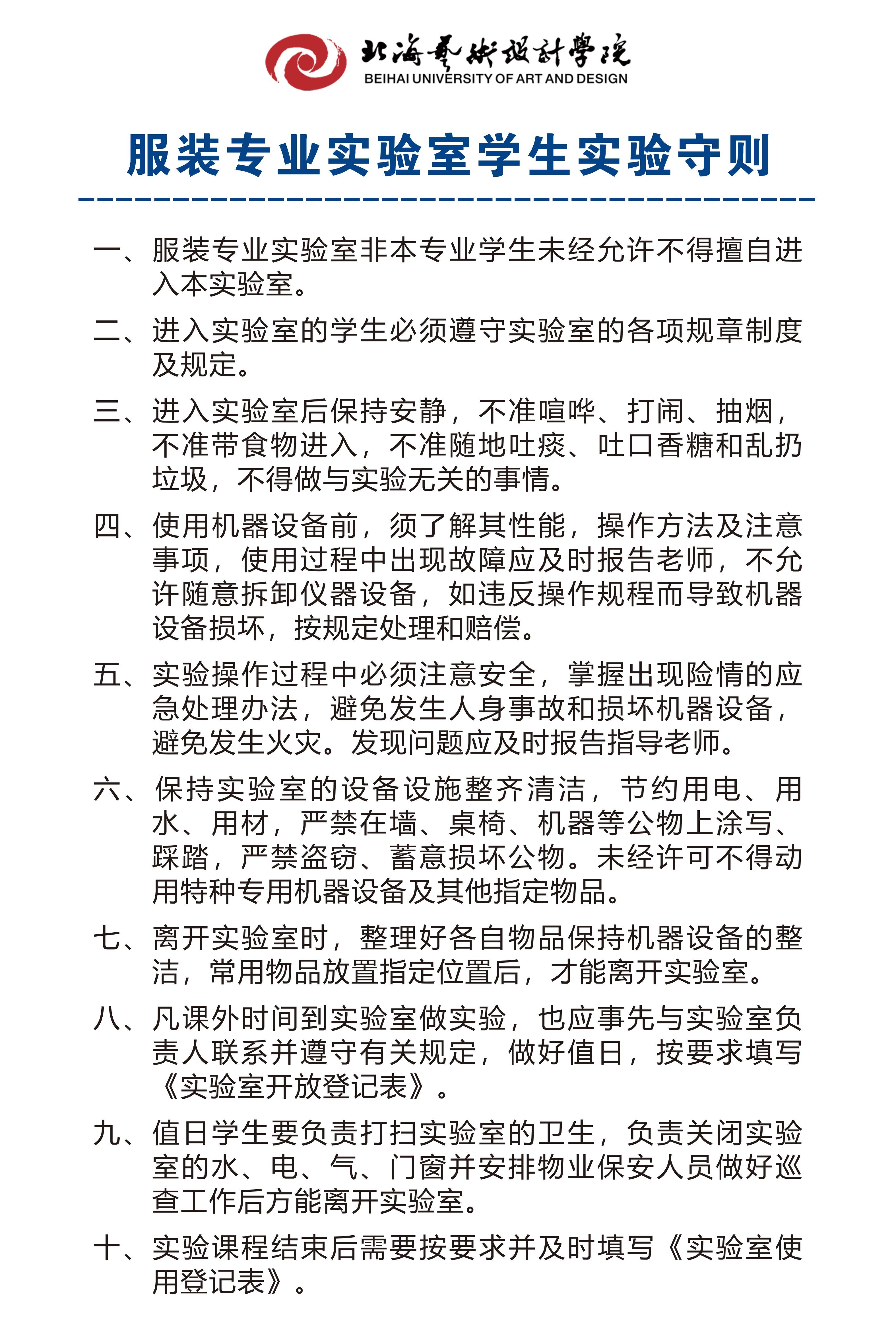
服装专业实验室学生实验守则
责编: 罗春霖
发布时间:2024-10-08
浏览量:
1108
上一篇:
资料下载| 关于印发《北海艺术设计学院课程补考、缓考、 重修、加修管理办法》的通知
下一篇:
服装专业实验室人员工作职责